1. Quantization
내용은 python, Tensorflow-gpu 2.x, keras model 에 한정되어 있음을 알려드립니다.
이전 글에서 TFLite model로 Inference까지 해봤습니다. 이번에는 TFLite model을 경량화 시키는 방법을 알려드릴게요.
경량화 방법은 TFLite에서 제공하는 Quantization이며 경량화의 효과는 다음과 같습니다.
- Smaller storage size
- 모델 사이즈를 줄여 user의 device에 적은 storage을 occupy함.
- Less memory usage
- 작은 모델로 만들어 RAM memory를 적게 occupy함.
- Reducing latency
- 좀 더 빠르게 inference할 수 있게 함.
하지만 마냥 장점만 가져갈 수는 없죠. 단점으로는
- Lower performance
- model accuracy가 하락함.
이제 Quantization에 대해 알아 봅시다.
기존 keras model의 parameters(i.e. weights, bias, ...)들은 각각이 float32로 표현되어 있습니다. float32은
32bit의 memory를 가지니 Quantization에서는 32bit보다 낮은 bit로 표현시켜 경량화 시킵니다.
그럼, 다음과 같은 2가지 궁금증이 생기실 겁니다. 질문과 함께 답변드려볼게요.
- 몇 bit로 줄일 거냐?
- 기본적으로 TFLite에서 제공하는 타입 및 bit수는 float16(16bit), int8(8bit), uint8(8bit).
- 어떻게 줄일 거냐?
- float32로 표현된 parameters들을 줄이고자 하는 bit에 맞춰 mapping시킴.
2번에 대해 좀더 설명하자면 아래 그림을 참고하십시오.
해당 그림은 uint8로 Quantization하는 과정을 보여줍니다.

그래서 TFLite에서는 다음과 같은 Quantization 방법론을 제공합니다.

총 4가지의 Technique를 TFLite에서 제공합니다. 크게 보면 Post-Training Quantization과 Quantization Aware Training두 개로 나뉘는 것을 볼 수 있습니다.
그럼 먼저 Post-Training Quantization 알아봐요.
2. Post-Training Quantization (PTQ)
PTQ는 해석 그대로 training 후에 Quantization하겠다는 말입니다. 그래서 already-trained된 float TF model을 대상으로 Quantization하게됩니다.
TF Lite에서는 이전 글에서 설명드린 Tensorflow Lite Converter을 이용하여 PTQ를 합니다.
PTQ방법론에서는 위의 표와 같이 3가지의 option과 그에 대한 장점이 있어요.

하지만, PTQ는 training후에 quantization을 하므로 model이 작을 수록 information loss가 크며, 이는 accuracy loss로 이어진다고 합니다.
하나하나 example code도 돌려보며 자세히 알아봐요.
2.1 Dynamic range quantization
기본적으로 PTQ는 quantized kernels을 이용해서 model의 weights들만 float32에서 int8로 바꾸게 됩니다. 그리고, inference시에만 floating-point kernel를 이용해여 weights를 int8을 float32로 convert됩니다. (해당 Floating-point kernel연산은캐싱되기 때문에 연산속도를 줄이게 됩니다.)
여기서 Dynamic range quantization의 특징은 Activation이 항상 floating point로 저장되어져 있다는 것입니다. 그래서 quantized kernels processing을 지원하는 operator의 경우에는 activation을 processing전에 dynamic하게 8bit로 quantized하고 processing후에 다시 dequantization하게 됩니다. (여기서 processing이란 input image가 들어오고 모델 layer들을 통과하는 것을 말합니다.)
정리하자면, weights들은 training 후(post-training)에 quantized되는 것이고 activations은 inference time에 dynamic하게 quantized되는 것입니다.
Example code는 다음과 같습니다.
def keras2TFlite(model_path):
#load a pre-trained model
keras_model = tf.keras.models.load_model(model_path) #model_path is 'cifar10_resnet18_pruned.h5'
#convert to tflite model
converter = tf.lite.TFLiteConverter.from_keras_model(keras_model)
converter.optimizations = [tf.lite.Optimize.DEFAULT] #dynamic range PTQ
tflite_model = converter.convert()
#save tflite model
ext_idx = model_path.rfind('.')
save_path = model_path[:ext_idx]+'_dynamic.tflite'
with open(save_path, "wb") as f:
f.write(tflite_model)
TFLite의 Converter를 통해서 quantization을 진행하게 되는데 converter.optimizations = [tf.lite.Optimize.DEFAULT] 를 추가하면 dynamic range quantization을 하도록 한뒤 TFLite model을 출력하게 됩니다.
이제 결과를 이전 글에서 진행했던 keras model과 float32로 operation되는 tflite와 비교해 보죠.
| Model | Test Acc | Inference Time(seconds) | File size |
| pruned_resnet18 | 85.65% | 0.0133s [CPU] | 507KB |
| float32_resnet18 | 85.65% | 0.0023s [CPU] | 329KB |
| dynamic_tflite_resnet18 | 85.48% | 0.0033s [CPU] | 107KB |
TFLite파일을 기준으로 dynamic range quantization은 weights들을 모두 float32에서 int8로 줄이므로 File size는 1/4 (329KB-> 107KB)정도 줄어드는 정상입니다.
하지만, 위에서 설명드린 activation연산을 위한 내부 kernels을 쓰므로 Inference time은 늘어나는 것이라 추축하고 있습니다. (저의 지극한 개인 의견)
그리고 netron으로 network를 visualization했을 때 재밌는 발견이 있네요.

어떤 conv layer는 float32로 표현되지만 어떤 conv layer의 weights는 int8로 표현되네요... (머지?)
2.2 Post-training integer quantization
위의 dynamic range quantization과 다르게 이 방법론은 static하게 activation까지 int8로 표현합니다. 하지만, activation까지 quantization하려면 위에서 설명드린 quantization과정과 같이 rmin/rmax를 구해야합니다. rmin/rmax를 구하려면 activation values가 어느 range에 속해있는 지 알아야하고 이는 모델을 통과시킬 data를 필요로 하게 됩니다. 그래서 integer quantization은 representative dataset이 필요합니다.
Example code로 자세히 알아보죠. 먼저 Converter 부분입니다.
def keras2TFlite(model_path,x_train):
#load a pre-trained model
keras_model = tf.keras.models.load_model(model_path) #model_path is 'cifar10_resnet18_pruned.h5'
#define a representative_dataset
def representative_data_gen():
for image in tf.data.Dataset.from_tensor_slices(x_train).batch(1).take(100):
yield [image]
#convert to tflite model
converter = tf.lite.TFLiteConverter.from_keras_model(keras_model)
converter.optimizations = [tf.lite.Optimize.DEFAULT]
converter.representative_dataset = representative_data_gen
converter.target_spec.supported_ops = [tf.lite.OpsSet.TFLITE_BUILTINS_INT8]
converter.inference_input_type = tf.int8
converter.inference_output_type = tf.int8
tflite_model = converter.convert()
#save tflite model
ext_idx = model_path.rfind('.')
save_path = model_path[:ext_idx]+'_int8.tflite'
with open(save_path, "wb") as f:
f.write(tflite_model)
Representative dataset을 function으로 정의한뒤 converter의 attribute인 representative_dataset에 변수할당을 하였으며, converter.target_spec.supported_ops을 통해 support operator를 int8로 지정하였습니다. 마지막으로는 input과 output의 data type을 uint8 로 할당하였습니다.
하지만 original float model처럼 input, output을 float32로 받고 출력하기 위해서는 다음의 code를 제외시키면 됩니다.
converter.target_spec.supported_ops = [tf.lite.OpsSet.TFLITE_BUILTINS_INT8] #remove
converter.inference_input_type = tf.uint8 #remove
converter.inference_output_type = tf.uint8 #remove
Input,output이 int8인 경우를 int8_all.tflite라고 지칭하고 float32인 경우를 int8_notall.tflite로 명칭하고 다음과 같은 inference를 진행하였습니다.
def TFLiteInference(model_path,x_test,y_test):
#Step 1. Load TFLite model and allocate tensors.
interpreter = tf.lite.Interpreter(model_path=model_path)
interpreter.allocate_tensors()
input_details = interpreter.get_input_details()[0]
output_details = interpreter.get_output_details()[0]
# Get indexes of input and output layers
input_index = input_details['index']
output_index = output_details['index']
sum_correct = 0.0
sum_time = 0.0
for idx, data in enumerate(zip(x_test,y_test)):
image = data[0]
label = data[1]
# set for tranforming input data
if input_details['dtype'] == np.uint8:
input_scale, input_zero_point = input_details["quantization"]
image = image / input_scale + input_zero_point
image = np.expand_dims(image, axis=0).astype(input_details['dtype'])
s_time = time.time()
interpreter.set_tensor(input_index,image) #Step 2. Transform input data
interpreter.invoke() #Step 3. Run inference
pred = interpreter.get_tensor(output_index) #Step 4. Interpret output
sum_time += time.time()-s_time
if np.argmax(pred) == np.argmax(label):
sum_correct += 1.0
mean_acc = sum_correct / float(idx+1)
mean_time = sum_time / float(idx+1)
print(f'Accuracy of TFLite model: {mean_acc}')
print(f'Inference time of TFLite model: {mean_time}')
Int8_all.tflite인 경우에는 input_details['dtype'] == np.uint8이므로 input data를 int8로 바꾸는 작업을 하게됩니다.
위의 결과표에 더하여 int8_all.tflite 와 int8_notall.tflite를 추가한 결과를 보여드립니다.
| Model | Test Acc | Inference Time(seconds) | File size |
| pruned_resnet18 | 85.65% | 0.0133s [CPU] | 507KB |
| float32_resnet18 | 85.65% | 0.0023s [CPU] | 329KB |
| dynamic_tflite_resnet18 | 85.48% | 0.0033s [CPU] | 107KB |
| int8_all_resnet18 | 85.65% | 0.0323s [CPU] | 115KB |
| int8_notall_resnet18 | 85.59% | 0.0323s [CPU] | 115KB |
Int8로 quantization하고 linux서버 환경에서 run하게되면 file size는 4배정도 줄지만 inference time이 엄청 많이 높아지네요...ㅠ 이유는 아마 제가 사용하는 hardware가 Intel cpu라 그런거일수 있겟네요. tflite는 arm cpu에 최적화 되어있으니까요!
그리고 int8_all.tflite과 int8_notall.tflite을 netron으로 visualization하면 다음과 같습니다.

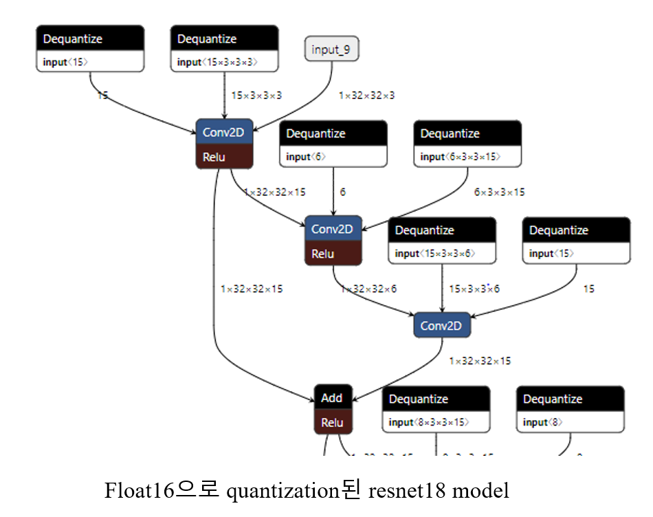
2.3 Post-training float16 quantization
Weights들을 float16을 quantization하는 방법론이다. Tensorflow Lite GPU deletegate가 기존보다 2배 빠르게 진행될 수 있도록 float16 operation을 한다.
하지만, 추가적인 modification이 없으며 CPU에서 run될 경우, float16 weights들은 infernece되기 전에 float32으로 upsampling되어 계산된다고 한다.
def keras2TFlite(model_path):
#load a pre-trained model
keras_model = tf.keras.models.load_model(model_path) #model_path is 'cifar10_resnet18_pruned.h5'
#convert to tflite model
converter = tf.lite.TFLiteConverter.from_keras_model(keras_model)
converter.optimizations = [tf.lite.Optimize.DEFAULT]
converter.target_spec.supported_types = [tf.float16] # float16 PTQ
tflite_model = converter.convert()
#save tflite model
ext_idx = model_path.rfind('.')
save_path = model_path[:ext_idx]+'_float16.tflite'
with open(save_path, "wb") as f:
f.write(tflite_model)
dynamic range quantization과 다른점은 converter.target_spec.supported_types = [tf.float16]이 추가된것 이외에는 없습니다.
| Model | Test Acc | Inference Time(seconds) | File size |
| pruned_resnet18 | 85.65% | 0.0133s [CPU] | 507KB |
| float32_resnet18 | 85.65% | 0.0023s [CPU] | 329KB |
| dynamic_tflite_resnet18 | 85.48% | 0.0033s [CPU] | 107KB |
| int8_all_resnet18 | 85.65% | 0.0323s [CPU] | 115KB |
| int8_notall_resnet18 | 85.59% | 0.0323s [CPU] | 115KB |
| float16_resnet18 | 85.64% | 0.0022 [CPU] | 181KB |
예상과 같이 float32_resnet18보다 float16_resnet18이 2배정도 File size는 줄었네요. Inference time은 비슷하고요.
float16_resnet18의 visualization은 다음과 같습니다.

위의 실습코드들과 실험모델들은 Conquer_TFLite에서 사용가능합니다.
'AI Engineering > TensorFlow' 카테고리의 다른 글
| TensorFlow.js (1) - TensorFlow.js 이해 및 detection 예제 (1) | 2022.03.17 |
|---|---|
| Mediapipe (2) - custom segmentation model with mediapipe (0) | 2022.03.14 |
| TFLite 뽀개기 (2) - TFLite Inference (0) | 2022.03.09 |
| TFLite 뽀개기 (1) - TFLite 기본 이해 및 사용하기 (0) | 2022.03.09 |
| Mediapipe (1) - Mediapipe 이해 및 Object detection 예제 (0) | 2022.03.08 |
